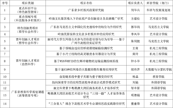
近日,省教育厅和省教育科学规划领导小组办公室分别公布了2021年度项目立项结果,我校共有14项科研项目获批立项。其中,首次获批特色新型智库重点科研平台,另外获批省级项目立项4项。
根据《广东省教育厅关于公布2021年度普通高校重点科研平台和项目立项名单的通知》,经学校推荐、省教育厅组织专家评审,我校科研与发展规划处何华兵教授牵头申报的特色新型智库《广东省乡村振兴政策研究院》获批广东普通高校重点科研平台立项;艺术设计学院方建松副教授主持申报的《岭南文化基因植入下的农旅产品创新设计及品牌推广研究》获批广东省普通高校重点领域专项(科技服务乡村振兴)立项。值得一提的是,本次广东普通高校特色新型智库重点科研平台共立项22项,我校是本次获批立项单位中的4所民办本科院校之一,这也是我校首次在特色新型智库类重点科研平台的立项,该平台的立项将为我校深入推进乡村振兴工作提供有力支撑。
根据《广东省教育科学规划领导小组办公室关于公布2021年度教育科学规划课题(高等教育专项)立项名单的通知》,经学校推荐,省教育科学规划办组织专家评审,我校有4个省级项目获批立项。
根据《广东省教育厅关于公布2021年度普通高校认定类科研项目立项名单的通知》,经学校推荐、省教育厅组织形式审查,我校推荐报送的8个项目全部获批立项(特色创新类项目3项,青年创新人才类项目5项)。
近年来,我校以质量提升为重点,持续加强科研项目申报工作组织力度,采取“内强质量、外拓渠道、院校联动、精准对接”的方式,不断优化项目管理流程,提高专家评审针对性和项目申报质量,为科研项目成功立项起到了积极作用。后续将继续加强各级各类科研项目管理,推动高质量成果产出,助力科研工作高质量发展。

我校2021年度省教育厅和省教育科学规划办科研项目立项名单