近日,我校科研项目立项佳绩频传,在多个省级、市厅级科研项目中实现数量与层次的双重突破,充分彰显了我校科研创新能力的持续增强与科研体系建设中的扎实成效。
在2025年度广东省教育科学规划课题高等教育专项及广东省教育厅普通高校科研项目中,我校共18项课题成功立项,充分展现出我校教师在教育科研领域的稳步拓展;在广州市哲学社会科学发展“十四五”规划2025年度常规课题中,我校一举斩获10项立项,其中资助课题2项、共建课题8项,立项数再创新高;在广东省审计厅2025-2026年度重点科研课题中,我校首次组织申报即获3项资助课题立项,实现了该类项目“零的突破”。
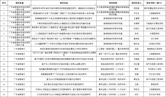
2025年度广东省教育科学规划课题高等教育专项及广东省普通高校科研项目立项名单

广州市哲学社会科学发展“十四五”规划2025年度常规课题立项名单

广东省审计厅2025-2026年度重点科研课题立项名单
我校科研项目立项取得新进展,是全校上下协同攻坚、教师潜心钻研的共同成果。科技处充分发挥统筹协调作用,与各学院紧密协作,通过提前动员、精准辅导、优化流程等一系列举措,有效提升项目申报质量与服务效能,为科研项目的成功立项创造了良好条件。
下一步,我校将持续加强科研项目全过程管理,进一步压实项目研究责任,确保项目高质量完成任务目标,产出高水平科研成果。同时,我校将进一步深化有组织科研建设,加大对项目的孵化与培育力度,力争在国家级科研项目中实现新跨越,为我校申请硕士学位授予立项建设单位注入更强科研动能。(图文/科技处高少晗)